Instance Verification Kit (IVK)
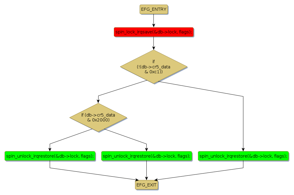
spin lock @ [23505+36+/linux-3.19-rc1/drivers/net/ethernet/dec/tulip/dmfe.c]
Instance Signature: lock
|
The Matching Pair Graph:
|
|
Function Name
|
Control Flow Graph (CFG)
|
Events Flow Graph (EFG)
|
Source Correspondence
|
|
dmfe_interrupt
|
|
|
[23288+14+/linux-3.19-rc1/drivers/net/ethernet/dec/tulip/dmfe.c]
|